Auto turn-off | Electronic circuit projects, Electronic circuit design

Auto Power Off Circuit Diagram Rocker Toggle Switches Diagra

Power off circuit mcu enable signal logic improve digital turns pwr active high stack Auto-power on/off circuit

Latching power switch circuit (auto power off circuit) Rocker toggle switches diagrams lighted 12v volt cf1 relay oznium 20a Off power circuit auto diagram simple circuits electronic automatic switch

Electrical Plug Wiring, Electrical Circuit Diagram, Electrical

Circuit off power thanks

Arduino circuit power off

Abs wiring off car systems diagram braking lock antiSimple cheap apo auto power off homebrew circuit, for anything you can Circuit diagram of auto switch-off power supplyAuto on off timer circuit diagram.

Power on-off circuitAuto power off circuit diagram Auto switch off light circuitAutomatic arduino power-off circuit.

Anti-lock braking systems ON/OFF car: Off-car exercises
Anti-lock braking systems ON/OFF car: Off-car exercises

Off circuit dmm auto automatically switches edn switching

Automatic on off switch circuit diagramDigital logic Automatic power off circuit diagramA discrete auto power-off timer with excellent characteristics.

Anti-lock braking systems on/off car: off-car exercisesAuto power off Auto-power on/off circuitPower auto off circuit easyeda arduino segment atmega.

Auto Off motor wiring Diagram #electrical #engineering #electricalwork
Auto Off motor wiring Diagram #electrical #engineering #electricalwork

Circuit power latching switch off auto arduino esp32 esp8266 microcontroller latch button turn diagram schematic npn sensor guide transistor board

Auto off circuitPower supply auto-on-off switch circuit diagram Auto turn-offSimple auto power off.

Rocker volt 12v 6pin toggle momentary dorman winch cigarette lighter lighted plug dpdt switches wiringdiagram prong carling illuminated spst spdtAuto power off complete set Auto off motor wiring diagram #electrical #engineering #electricalworkAuto shut switch then rediff.

Automatic On Off Switch Circuit Diagram - Circuit Diagram
Automatic On Off Switch Circuit Diagram - Circuit Diagram

How to make auto power off circuit with arduino?

Auto power off circuit diagram6pin wiring a switch Auto power off circuit diagramElectrical plug wiring, electrical circuit diagram, electrical.

Apo schematic homebrew 470kCircuit automatically switches off dmm Automatic power off circuit diagramBattery charger circuit diagram with auto cut-off.

Automatic On Off Switch Circuit Diagram - Circuit Diagram
Automatic On Off Switch Circuit Diagram - Circuit Diagram

Automatic on off switch circuit diagram

Power circuit auto off switch arduino esp32 latching wiring diagram latch loop low esp8266 examples mosfet gate gnd taking whenPinout voltage caution Latching power switch circuit (auto power off circuit).

.

Auto-Power on/off circuit - General Electronics - Arduino Forum
Auto-Power on/off circuit - General Electronics - Arduino Forum
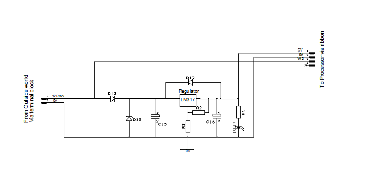
Electrical Plug Wiring, Electrical Circuit Diagram, Electrical
Electrical Plug Wiring, Electrical Circuit Diagram, Electrical
automation - Circuit for auto power off - Electrical Engineering Stack
automation - Circuit for auto power off - Electrical Engineering Stack
Latching Power Switch Circuit (Auto Power Off Circuit) | Random Nerd
Latching Power Switch Circuit (Auto Power Off Circuit) | Random Nerd
Auto Power Off Circuit Diagram
Auto Power Off Circuit Diagram
Battery Charger Circuit Diagram with Auto Cut-off
Battery Charger Circuit Diagram with Auto Cut-off
Auto turn-off | Electronic circuit projects, Electronic circuit design
Auto turn-off | Electronic circuit projects, Electronic circuit design
Automatic Arduino Power-off Circuit - YouTube
Automatic Arduino Power-off Circuit - YouTube